


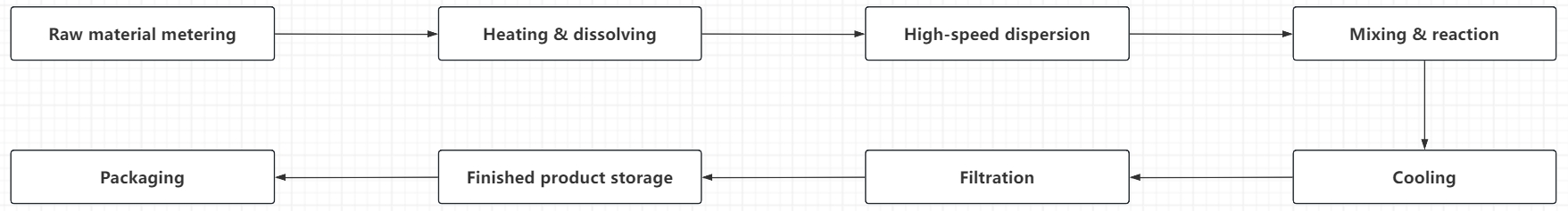
1. High-efficiency mixing and dispersion
Leather adhesive production line is equipped with high-efficiency mixing and dispersing equipment, which can quickly and thoroughly mix resins, solvents, tackifiers, and additives, making the adhesive system more uniform and stable.
2. Precise temperature control
Reactor adopts a jacketed structure, allowing the introduction of heat transfer oil or cooling water to achieve heating and cooling control, thereby ensuring stable temperature during the production process and improving product quality.
3. High degree of automation
The entire production line can be configured with a PLC automatic control system to automate operations such as temperature control, stirring adjustment, and material conveying, reducing manual intervention and improving production efficiency.
4. Applicable to multiple leather adhesive formulations
The production line is suitable for the production of various types of leather adhesives, such as: PU leather adhesives, water-based leather adhesives, and solvent-based leather adhesives.
5. Customizable equipment
The production line can be customized according to different customer production needs, including:
6. Stable operation and convenient maintenance
The equipment has a reasonable structural design, stable and reliable operation, and simple maintenance, making it suitable for long-term continuous production.